除颤仪、喉镜、电动吸引器、抢救车等应急医疗设备采购项目院内比选公告
项目名称:江油市妇幼保健计划生育服务中心除颤仪、喉镜、电动吸引器、抢救车等应急医疗设备采购项目;
公告期限:2022年2月24日至2022年3月1日;
比选时间:2022年3月2日下午2:30 时;
比选单位:江油市妇幼保健计划生育服务中心;
报名要求:投标人在2022年3月1日下午5:00前将投标公司资质、投标人身份证复印件、投标文件交江油市妇幼保健计划生育服务中心后勤设备科;
询价单位地址:江油市中坝镇文昌路329号;
一、项目编号:江油市妇幼保健计划生育服务中心江妇计采招[2022]1号。
二、比选内容:江油市妇幼保健计划生育服务中心除颤仪、喉镜、电动吸引器、抢救车等应急医疗设备采购项目。
三、技术参数:见附件。
详询江油市妇幼保健计划生育服务中心后勤设备科杜军;
四、招标预算:10万元内。
五、报价地点:江油市妇幼保健计划生育服务中心办公楼小会议室
六、联 系 人: 杜 军。联系电话:13881139673。
江油市妇幼保健计划生育服务中心
除颤仪、喉镜、电动吸引器、抢救车等应急医疗设备采购项目院内比选公告
附件
一、 项目名称:
除颤仪、喉镜、电动吸引器、抢救车等应急医疗设备采购项目;
二、招标预算:
10万元内
投标人除颤仪、喉镜、电动吸引器、抢救车等应急医疗设备报价不得超过10万元,否则不予受理。
三、技术参数
麻醉咽喉镜技术参数
1、喉镜片采用304医用不锈钢制造而成,镜片设计符合人体工程学,便于操作。
2、手柄采用网纹设计,防止操作者有汗水导致脱落,手柄采用 H62铜材加工而成,高温消毒不易变形(灯泡不可以高温消毒)。
3、发光方式:卤素灯泡或 LED灯(热光直接照明式),灯泡其亮度和光斑的白度较普通的卤素灯泡高30%,灯泡功率:2.5V600MA
4、窥视片长度:100mm,130mm,160mm,65mm,75mm,90mm,105mm ,可自由组合套装
5、照明度:1500LUX。
电动吸引器技术参数
1、 采用无油润滑真空泵,抽气速率高、负压上升快,无油雾污染,泵体无需日常维护和保养;
2、 设备后部的槽型板内可放置脚踏开关及电源线等;
3、 设有溢流保护装置,可防止液体进入中间管道;
4、 负压调节系统可根据临床需要作无级调压;
5、 标准配置为玻璃贮液瓶,可根据需要改为PC塑料瓶;
6、 采用工程塑料和金属相结合的外形结构,拉杆可摆动,造型美观;
7、极限负压值:≥0.09MPa(680mmHg);
8、负压调节范围:0.02Mpa(150mmHg)~极限负压值;
9、瞬时抽气速率:≥32L/Min;
10、贮液瓶:2500mL×2(玻璃)。
铝钢急救车技术参数
1、规格尺寸:769*582*1032mm±10mm;
2、急救车主体采用优质不锈钢冷轧板精制而成。立柱和中横梁采用冷拉高强度铝合金,高端大气;
3、台面为ABS材质,颜色为蓝色,并配备PVC透明软垫,经久耐用,易清洁,防止意外刮花。台面安装不锈钢围栏,能有效阻挡推动过程中物品的滑出;
4、ABS台面重金属检测:可溶性铅≤2.5mg/kg,可溶性镉未检出,可溶性铬未检出,可溶性汞未检出(提供第三方检测报告);
5、急救车配有5个抽屉, 安全中控锁可以同时锁上全部抽屉。抽屉拉手装饰条为ABS材质;
6、抽屉内部为ABS储物盒,带隔条,可轻松取出,易消毒。ABS盒子重金属检测:可溶性铅≤11mg/kg,可溶性镉未检出,可溶性铬≤2mg/kg,可溶性汞未检出(提供第三方检测报告);
7、导轨三节静音式,负载重量≥30KG;生产时采用点焊加铝质铆钉相结合的方式固定;通过连续 48小时以上盐雾测试试验后无锈蚀,耐腐蚀性达9级(提供第三方检测报告);
8、底部带蓝色防撞角,美观耐用。脚轮为高级静音面包轮,双刹车,脚轮直径Φ100mm,推行灵活承载量大;
9、侧面配备垃圾桶、利器盒(*2)、杂物篮可以轻松摘离;车体背面配有心肺复苏板、升降输液架、氧气瓶支架、电源插板;
10、焊接采用CO2保护焊焊接技术,打磨后并经过酸洗、二次磷化、静电喷涂;再经过恒温烘烤,表面涂层光亮牢固。
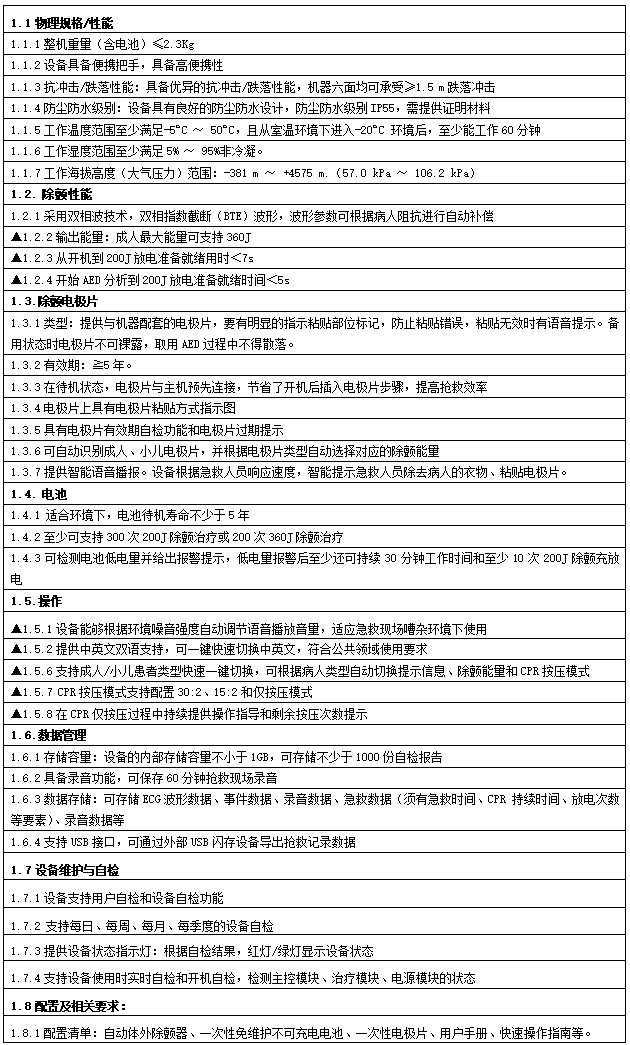
半自动体外除颤器技术参数

2022年2月24日
